Finance

系統能實現的(de)目標和功能
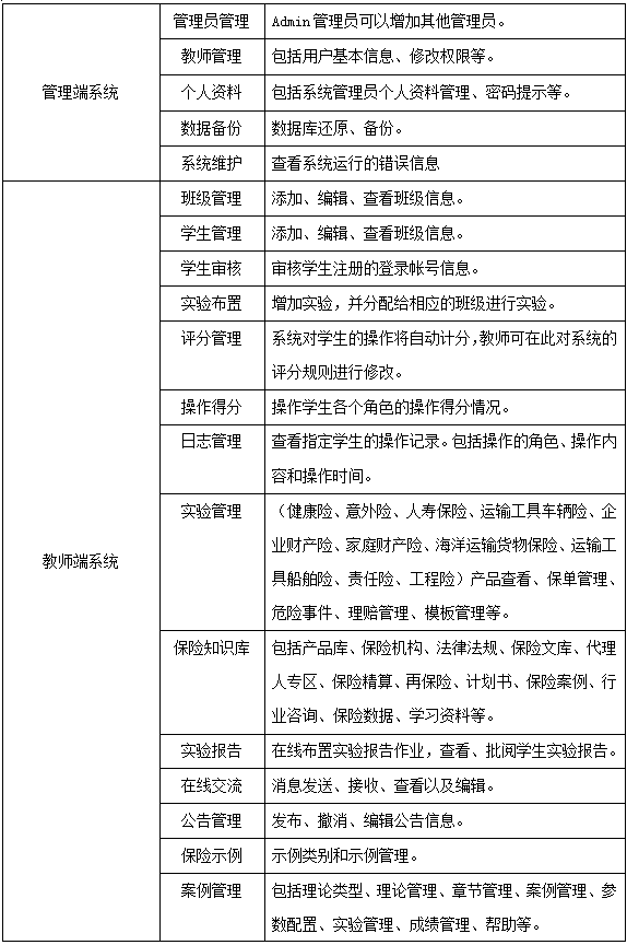
《思沃保(bao)(bao)(bao)(bao)(bao)(bao)(bao)險(xian)(xian)(xian)(xian)(xian)(xian)(xian)實(shi)(shi)(shi)(shi)務(wu)模擬(ni)(ni)實(shi)(shi)(shi)(shi)訓(xun)系統》用(yong)(yong)Browser/Server三層(ceng)體系結(jie)構(gou),將現行的(de)(de)(de)(de)人(ren)(ren)(ren)壽(shou)保(bao)(bao)(bao)(bao)(bao)(bao)(bao)險(xian)(xian)(xian)(xian)(xian)(xian)(xian)、財(cai)產(chan)(chan)保(bao)(bao)(bao)(bao)(bao)(bao)(bao)險(xian)(xian)(xian)(xian)(xian)(xian)(xian)核心(xin)業(ye)務(wu)流程(cheng)(cheng)和專業(ye)知(zhi)識(shi)(shi)(shi)有機(ji)結(jie)合,締造(zao)出(chu)一個擬(ni)(ni)真的(de)(de)(de)(de)“保(bao)(bao)(bao)(bao)(bao)(bao)(bao)險(xian)(xian)(xian)(xian)(xian)(xian)(xian)實(shi)(shi)(shi)(shi)務(wu)模擬(ni)(ni)實(shi)(shi)(shi)(shi)驗(yan)(yan)平(ping)(ping)臺(tai)(tai)(tai)”。實(shi)(shi)(shi)(shi)驗(yan)(yan)平(ping)(ping)臺(tai)(tai)(tai)采(cai)用(yong)(yong)經(jing)典的(de)(de)(de)(de)角色模擬(ni)(ni)方(fang)式,通(tong)過學(xue)(xue)生(sheng)(sheng)飾(shi)(shi)演客戶、保(bao)(bao)(bao)(bao)(bao)(bao)(bao)險(xian)(xian)(xian)(xian)(xian)(xian)(xian)代理(li)人(ren)(ren)(ren)、保(bao)(bao)(bao)(bao)(bao)(bao)(bao)險(xian)(xian)(xian)(xian)(xian)(xian)(xian)經(jing)紀公(gong)(gong)(gong)(gong)司(si)(si)、人(ren)(ren)(ren)壽(shou)保(bao)(bao)(bao)(bao)(bao)(bao)(bao)險(xian)(xian)(xian)(xian)(xian)(xian)(xian)公(gong)(gong)(gong)(gong)司(si)(si)、財(cai)產(chan)(chan)保(bao)(bao)(bao)(bao)(bao)(bao)(bao)險(xian)(xian)(xian)(xian)(xian)(xian)(xian)公(gong)(gong)(gong)(gong)司(si)(si)五類角色,分(fen)別進入人(ren)(ren)(ren)壽(shou)保(bao)(bao)(bao)(bao)(bao)(bao)(bao)險(xian)(xian)(xian)(xian)(xian)(xian)(xian)實(shi)(shi)(shi)(shi)驗(yan)(yan)平(ping)(ping)臺(tai)(tai)(tai)、車輛運輸險(xian)(xian)(xian)(xian)(xian)(xian)(xian)實(shi)(shi)(shi)(shi)驗(yan)(yan)平(ping)(ping)臺(tai)(tai)(tai)、企業(ye)財(cai)產(chan)(chan)險(xian)(xian)(xian)(xian)(xian)(xian)(xian)實(shi)(shi)(shi)(shi)驗(yan)(yan)平(ping)(ping)臺(tai)(tai)(tai)、家庭財(cai)產(chan)(chan)險(xian)(xian)(xian)(xian)(xian)(xian)(xian)實(shi)(shi)(shi)(shi)驗(yan)(yan)平(ping)(ping)臺(tai)(tai)(tai)、工(gong)程(cheng)(cheng)責(ze)任險(xian)(xian)(xian)(xian)(xian)(xian)(xian)實(shi)(shi)(shi)(shi)驗(yan)(yan)平(ping)(ping)臺(tai)(tai)(tai)、公(gong)(gong)(gong)(gong)眾責(ze)任險(xian)(xian)(xian)(xian)(xian)(xian)(xian)實(shi)(shi)(shi)(shi)驗(yan)(yan)平(ping)(ping)臺(tai)(tai)(tai)、運輸工(gong)具船舶險(xian)(xian)(xian)(xian)(xian)(xian)(xian)實(shi)(shi)(shi)(shi)驗(yan)(yan)平(ping)(ping)臺(tai)(tai)(tai)、海(hai)洋運輸貨物險(xian)(xian)(xian)(xian)(xian)(xian)(xian)實(shi)(shi)(shi)(shi)驗(yan)(yan)平(ping)(ping)臺(tai)(tai)(tai),操(cao)練人(ren)(ren)(ren)壽(shou)保(bao)(bao)(bao)(bao)(bao)(bao)(bao)險(xian)(xian)(xian)(xian)(xian)(xian)(xian)、財(cai)產(chan)(chan)保(bao)(bao)(bao)(bao)(bao)(bao)(bao)險(xian)(xian)(xian)(xian)(xian)(xian)(xian)實(shi)(shi)(shi)(shi)踐業(ye)務(wu)。首先(xian)由(you)人(ren)(ren)(ren)壽(shou)保(bao)(bao)(bao)(bao)(bao)(bao)(bao)險(xian)(xian)(xian)(xian)(xian)(xian)(xian)公(gong)(gong)(gong)(gong)司(si)(si)、財(cai)產(chan)(chan)保(bao)(bao)(bao)(bao)(bao)(bao)(bao)險(xian)(xian)(xian)(xian)(xian)(xian)(xian)公(gong)(gong)(gong)(gong)司(si)(si)添加(jia)自(zi)己所(suo)經(jing)營的(de)(de)(de)(de)主險(xian)(xian)(xian)(xian)(xian)(xian)(xian)、附加(jia)險(xian)(xian)(xian)(xian)(xian)(xian)(xian)產(chan)(chan)品,以及相關的(de)(de)(de)(de)費率,由(you)投保(bao)(bao)(bao)(bao)(bao)(bao)(bao)客戶根(gen)據險(xian)(xian)(xian)(xian)(xian)(xian)(xian)種(zhong)的(de)(de)(de)(de)特點、性質,委托(tuo)保(bao)(bao)(bao)(bao)(bao)(bao)(bao)險(xian)(xian)(xian)(xian)(xian)(xian)(xian)代理(li)人(ren)(ren)(ren)或(huo)(huo)經(jing)紀公(gong)(gong)(gong)(gong)司(si)(si)進行投保(bao)(bao)(bao)(bao)(bao)(bao)(bao),或(huo)(huo)直接(jie)向人(ren)(ren)(ren)壽(shou)保(bao)(bao)(bao)(bao)(bao)(bao)(bao)險(xian)(xian)(xian)(xian)(xian)(xian)(xian)公(gong)(gong)(gong)(gong)司(si)(si)、財(cai)產(chan)(chan)保(bao)(bao)(bao)(bao)(bao)(bao)(bao)險(xian)(xian)(xian)(xian)(xian)(xian)(xian)公(gong)(gong)(gong)(gong)司(si)(si)投保(bao)(bao)(bao)(bao)(bao)(bao)(bao)。保(bao)(bao)(bao)(bao)(bao)(bao)(bao)險(xian)(xian)(xian)(xian)(xian)(xian)(xian)公(gong)(gong)(gong)(gong)司(si)(si)接(jie)到客戶投保(bao)(bao)(bao)(bao)(bao)(bao)(bao)單(dan)之后,根(gen)據投保(bao)(bao)(bao)(bao)(bao)(bao)(bao)險(xian)(xian)(xian)(xian)(xian)(xian)(xian)種(zhong)的(de)(de)(de)(de)不同(tong)(tong),進行投保(bao)(bao)(bao)(bao)(bao)(bao)(bao)管理(li)。通(tong)過一系列、多(duo)流程(cheng)(cheng)操(cao)作,使(shi)學(xue)(xue)生(sheng)(sheng)真正學(xue)(xue)習到保(bao)(bao)(bao)(bao)(bao)(bao)(bao)險(xian)(xian)(xian)(xian)(xian)(xian)(xian)實(shi)(shi)(shi)(shi)務(wu)中(zhong)的(de)(de)(de)(de)保(bao)(bao)(bao)(bao)(bao)(bao)(bao)險(xian)(xian)(xian)(xian)(xian)(xian)(xian)代理(li)、投保(bao)(bao)(bao)(bao)(bao)(bao)(bao)、承保(bao)(bao)(bao)(bao)(bao)(bao)(bao)、核保(bao)(bao)(bao)(bao)(bao)(bao)(bao)、變更、理(li)賠、核賠等核心(xin)流程(cheng)(cheng)。軟(ruan)件既支持(chi)學(xue)(xue)生(sheng)(sheng)一人(ren)(ren)(ren)分(fen)飾(shi)(shi)客戶、保(bao)(bao)(bao)(bao)(bao)(bao)(bao)險(xian)(xian)(xian)(xian)(xian)(xian)(xian)代理(li)人(ren)(ren)(ren)、保(bao)(bao)(bao)(bao)(bao)(bao)(bao)險(xian)(xian)(xian)(xian)(xian)(xian)(xian)經(jing)紀公(gong)(gong)(gong)(gong)司(si)(si)、人(ren)(ren)(ren)壽(shou)保(bao)(bao)(bao)(bao)(bao)(bao)(bao)險(xian)(xian)(xian)(xian)(xian)(xian)(xian)公(gong)(gong)(gong)(gong)司(si)(si)、財(cai)產(chan)(chan)保(bao)(bao)(bao)(bao)(bao)(bao)(bao)險(xian)(xian)(xian)(xian)(xian)(xian)(xian)公(gong)(gong)(gong)(gong)司(si)(si)五類角色來完(wan)成保(bao)(bao)(bao)(bao)(bao)(bao)(bao)險(xian)(xian)(xian)(xian)(xian)(xian)(xian)實(shi)(shi)(shi)(shi)驗(yan)(yan),也支持(chi)由(you)同(tong)(tong)一班級中(zhong)的(de)(de)(de)(de)學(xue)(xue)生(sheng)(sheng)組成實(shi)(shi)(shi)(shi)驗(yan)(yan)小組,以相互協(xie)作或(huo)(huo)競(jing)爭的(de)(de)(de)(de)方(fang)式來完(wan)成實(shi)(shi)(shi)(shi)驗(yan)(yan)。同(tong)(tong)時,學(xue)(xue)生(sheng)(sheng)通(tong)過參加(jia)保(bao)(bao)(bao)(bao)(bao)(bao)(bao)險(xian)(xian)(xian)(xian)(xian)(xian)(xian)知(zhi)識(shi)(shi)(shi)在線考(kao)試(shi),瀏覽、學(xue)(xue)習保(bao)(bao)(bao)(bao)(bao)(bao)(bao)險(xian)(xian)(xian)(xian)(xian)(xian)(xian)知(zhi)識(shi)(shi)(shi)庫內(nei)容,撰寫(xie)實(shi)(shi)(shi)(shi)驗(yan)(yan)報告(gao),分(fen)析研究(jiu)保(bao)(bao)(bao)(bao)(bao)(bao)(bao)險(xian)(xian)(xian)(xian)(xian)(xian)(xian)案(an)例等,全方(fang)位提(ti)升保(bao)(bao)(bao)(bao)(bao)(bao)(bao)險(xian)(xian)(xian)(xian)(xian)(xian)(xian)專業(ye)理(li)論(lun)知(zhi)識(shi)(shi)(shi),真正使(shi)學(xue)(xue)生(sheng)(sheng)通(tong)過使(shi)用(yong)(yong)軟(ruan)件,達到實(shi)(shi)(shi)(shi)踐與理(li)論(lun)俱(ju)提(ti)高的(de)(de)(de)(de)效(xiao)果,高度、全面地把(ba)握保(bao)(bao)(bao)(bao)(bao)(bao)(bao)險(xian)(xian)(xian)(xian)(xian)(xian)(xian)業(ye)務(wu)流程(cheng)(cheng),具備現代化保(bao)(bao)(bao)(bao)(bao)(bao)(bao)險(xian)(xian)(xian)(xian)(xian)(xian)(xian)從業(ye)人(ren)(ren)(ren)員應有的(de)(de)(de)(de)知(zhi)識(shi)(shi)(shi)結(jie)構(gou),增強學(xue)(xue)生(sheng)(sheng)的(de)(de)(de)(de)社會就業(ye)競(jing)爭力。




三、軟件特點及(ji)優勢
1、全面的保(bao)險作業(ye)流程
學生(sheng)通過(guo)飾演保險(xian)(xian)業(ye)務(wu)(wu)流程(cheng)中(zhong)的(de)(de)客戶、代(dai)理人(ren)(ren)、經紀公司、人(ren)(ren)壽保險(xian)(xian)公司、財(cai)產保險(xian)(xian)公司五種(zhong)角色,進入“人(ren)(ren)壽保險(xian)(xian)”和(he)“財(cai)產保險(xian)(xian)”實踐(jian)平臺,從展業(ye)投保環(huan)節開始,至索賠理賠為止(zhi),全面操練保險(xian)(xian)核(he)心業(ye)務(wu)(wu)中(zhong)的(de)(de)投保、承保、核(he)保、變(bian)更、理賠、核(he)賠等流程(cheng),使學生(sheng)的(de)(de)知識(shi)結構提升,彌補實踐(jian)業(ye)務(wu)(wu)操作的(de)(de)缺乏,實現對(dui)人(ren)(ren)壽保險(xian)(xian)、運(yun)輸(shu)工(gong)具車(che)輛險(xian)(xian)、企業(ye)財(cai)產險(xian)(xian)、家庭(ting)財(cai)產險(xian)(xian)、海洋運(yun)輸(shu)貨物(wu)保險(xian)(xian)、運(yun)輸(shu)工(gong)具船舶險(xian)(xian)、責任險(xian)(xian)、工(gong)程(cheng)險(xian)(xian)的(de)(de)熟悉、掌握,對(dui)保險(xian)(xian)業(ye)務(wu)(wu)的(de)(de)主要工(gong)作流程(cheng)有一個清(qing)晰的(de)(de)輪廓,為學以致用打下堅固(gu)的(de)(de)基(ji)礎。

2、規(gui)范的(de)保(bao)險承保(bao)單證及保(bao)險理賠(pei)單證
以(yi)優秀保(bao)(bao)(bao)險(xian)(xian)(xian)(xian)公(gong)司(si)人壽險(xian)(xian)(xian)(xian)和財(cai)產險(xian)(xian)(xian)(xian)業務單(dan)(dan)證(zheng)的(de)樣式、欄目、內容、大小等為(wei)依據(ju),100%模擬仿真,有效確(que)保(bao)(bao)(bao)系統中保(bao)(bao)(bao)險(xian)(xian)(xian)(xian)承保(bao)(bao)(bao)單(dan)(dan)證(zheng)及(ji)保(bao)(bao)(bao)險(xian)(xian)(xian)(xian)理賠單(dan)(dan)證(zheng)的(de)真實(shi)性、完整性。學生通過操練單(dan)(dan)證(zheng)在各項(xiang)保(bao)(bao)(bao)險(xian)(xian)(xian)(xian)業務的(de)應用方法,熟練掌握(wo)保(bao)(bao)(bao)險(xian)(xian)(xian)(xian)承保(bao)(bao)(bao)及(ji)理賠單(dan)(dan)證(zheng)的(de)填制(zhi),貼近(jin)與保(bao)(bao)(bao)險(xian)(xian)(xian)(xian)公(gong)司(si)的(de)距離。,同時(shi),系統內含強大的(de)報表管理功能,方便教師、學生查(cha)詢和匯總數據(ju),十分方便、快捷。

3、豐(feng)富、專(zhuan)業的知(zhi)識庫
理論知識(shi)學(xue)習(xi)平臺,為教師的教學(xue)和學(xue)生的學(xue)習(xi)提供了支(zhi)持。我們參考高(gao)校保(bao)(bao)險(xian)(xian)(xian)類專業教材,通過產品庫(ku)、保(bao)(bao)險(xian)(xian)(xian)機構(gou)、法律法規、保(bao)(bao)險(xian)(xian)(xian)文庫(ku)、代理人專區(qu)、保(bao)(bao)險(xian)(xian)(xian)精算、再保(bao)(bao)險(xian)(xian)(xian)、計劃書、保(bao)(bao)險(xian)(xian)(xian)案例、行業咨詢(xun)、保(bao)(bao)險(xian)(xian)(xian)數(shu)據、學(xue)習(xi)資料十二個目錄(lu),集中收(shou)錄(lu)了與保(bao)(bao)險(xian)(xian)(xian)學(xue)原理、財產保(bao)(bao)險(xian)(xian)(xian)學(xue)、人身保(bao)(bao)險(xian)(xian)(xian)實(shi)務、保(bao)(bao)險(xian)(xian)(xian)企業經營管理學(xue)、保(bao)(bao)險(xian)(xian)(xian)核保(bao)(bao)核賠(pei)相關的資料,供學(xue)生參
4、人性化設計理念(nian)
系統界面美觀(guan),使用(yong)動(dong)畫(hua)和三維立體效(xiao)果,模仿(fang)保險公司的(de)工(gong)作場景(jing),使各(ge)個部門的(de)工(gong)作一目了然,生動(dong)形象。
業(ye)務操(cao)作(zuo)簡單(dan),操(cao)作(zuo)流程(cheng)清(qing)晰(xi)明了(le),同時還(huan)具有智(zhi)能(neng)(neng)化錯誤提示、操(cao)作(zuo)流程(cheng)控制等(deng)功能(neng)(neng),幫(bang)助學生盡快(kuai)了(le)解軟件各模(mo)塊功能(neng)(neng)及操(cao)作(zuo)方(fang)法,易學易懂(dong),即使(shi)不需培訓也能(neng)(neng)很快(kuai)掌握軟件的使(shi)用(yong)方(fang)法。
5、數據備份與(yu)恢復機制
系統(tong)(tong)內置數據(ju)(ju)備份(fen)與恢復(fu)(fu)接口,為(wei)系統(tong)(tong)數據(ju)(ju)的(de)安全性(xing)提供了可靠(kao)的(de)保障。系統(tong)(tong)管理員通過打開數據(ju)(ju)備份(fen)與恢復(fu)(fu)操(cao)作(zuo)頁面,進行數據(ju)(ju)庫(ku)連接測(ce)試、數據(ju)(ju)庫(ku)還原、數據(ju)(ju)庫(ku)備份(fen)操(cao)作(zuo)。